My Medicine Tale

mymedtale.com

  • Health News
  • Pet Care
  • Personal Health
  • Diet & Food
  • Medications

Home » Health News » Page 66

Health News

Therapy framework reveals promise for intensive pediatric rehabilitation for children with motor disabilities

06.16.2023

Source: Read Full Article

Big Trial Reassures on Heart Safety of Testosterone in Men

06.16.2023

Testosterone replacement therapy does not appear to raise the risk for adverse cardiac events among middle-aged and older men with […]

Serosurvey shows 96.4% of Americans had COVID-19 antibodies in their blood by fall 2022

06.16.2023

Antibodies to SARS-CoV-2, the virus that causes COVID-19, were present in the blood of 96.4% of Americans over the age […]

Researchers identify potential target in myeloid malignancies

06.16.2023

Researchers at Children’s Hospital of Philadelphia (CHOP) have identified a molecule that plays a role in post-translational modification and activation […]

Cannabis compound CBD found in common Brazilian shrub

06.16.2023

Scientists have discovered cannabidiol, a compound in marijuana known as CBD, in a common Brazilian plant, opening potential new avenues […]

Lesbians, gays suffer more mental health issues, drug use problems: Survey

06.15.2023

Lesbians, gays and bisexuals are experiencing more mental health and substance use issues than their heterosexual peers, researchers say. According […]

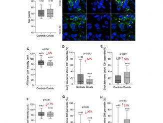
Short telomeres in alveolar type II cells associate with lung fibrosis in post COVID-19 patients with cancer

06.15.2023

Source: Read Full Article

Alzheimer’s stages: Mild, moderate & severe

06.15.2023

When a loved one is diagnosed with Alzheimer’s disease, it can be a challenging and emotional journey for the individual […]

FDA advisers meet to decide next COVID-19 booster shot

06.15.2023

COVID-19 boosters may be offered this fall, but first scientists need to determine what strains to target and who should […]

Sleep duration and quality may affect the risk for diabetes

06.15.2023

Fewer than six hours or more than 10 hours of sleep, and poor quality of sleep are associated with a […]

Posts pagination

« 1 … 65 66 67 … 1,011 »
Medications


Farxiga Extended in the US to Reduce Risk of Cardiovascular Death and Hospitalisation for Heart Failure to a Broader Range of Patients





Vertex Announces U.S. FDA Approval for Trikafta (elexacaftor/tezacaftor/ivacaftor and ivacaftor) in Children With Cystic Fibrosis Ages 2 Through 5 With Certain Mutations





Gov. Newsom Wanted California to Cut Ties With Walgreens. Then Federal Law Got in the Way.



Personal Health

Kwon, Newland named to antibiotic resistance advisory council

12.08.2023

Jennie H. Kwon, DO, an associate professor of medicine in infectious diseases, and Jason G. Newland, MD, a professor of […]

Easing Into Life After Covid

09.18.2023

The United States has generously removed its Covid-19 restrictions, now that roughly half of its adult population has been completely […]

HEALTH NEWS


Want to keep Gen Z off vaping? Teach them about the industry’s marketing tactics, study says





Sexually transmissible infections on the rise, syphilis triples in a decade: Report





Massive drug search uncovers infinitesimal molecule that kills cancers while sparing immune cells



Copyright © 2026

We and our partners use cookies on this site to improve our service, perform analytics, personalize advertising, measure advertising performance, and remember website preferences.